上海理工科技园有限公司科技成果转化基地改造项目(民治路7号)

2026.04.16

第一章 招标公告

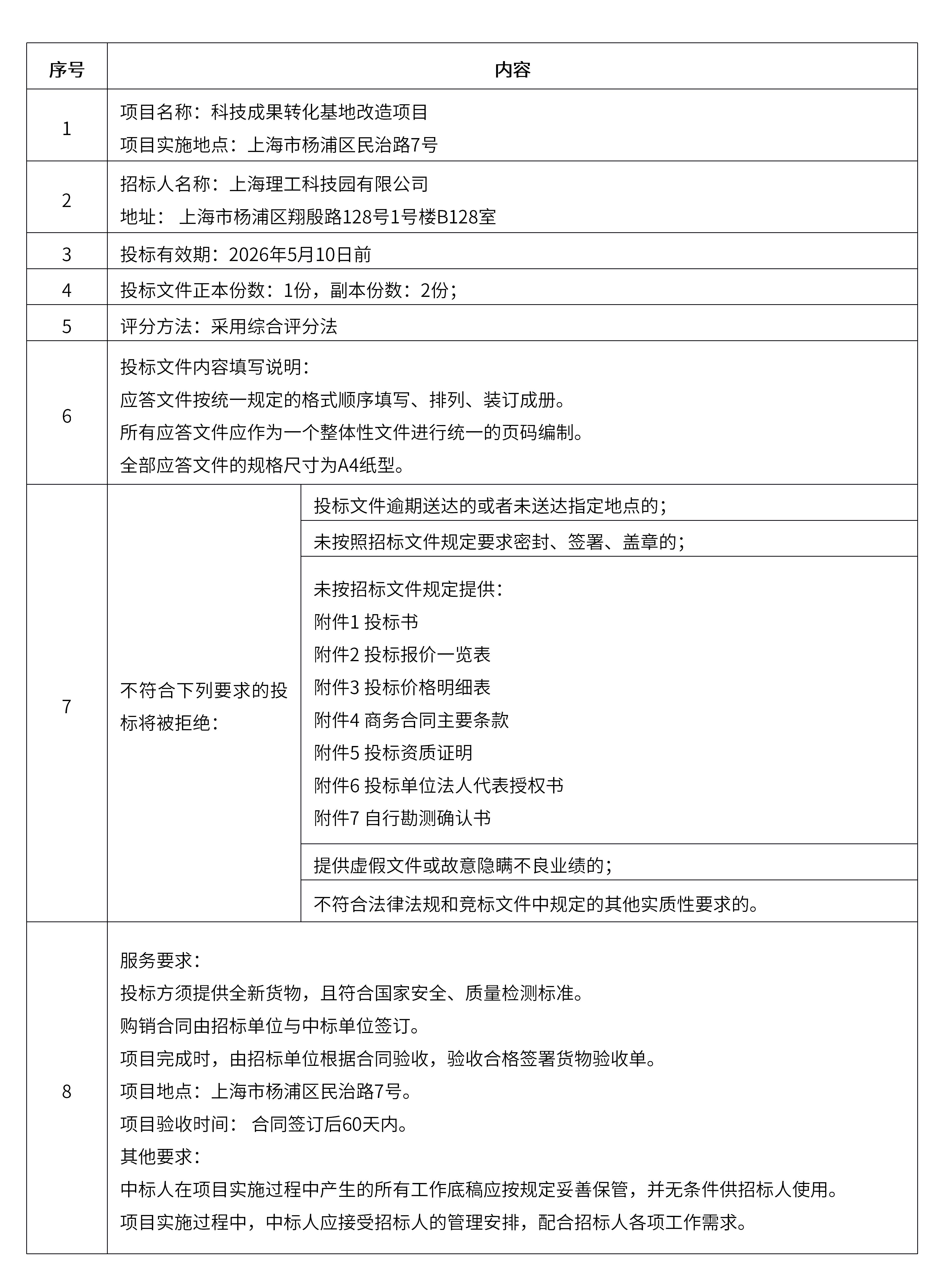
一、招标单位

单位名称:上海理工科技园有限公司

单位地址:上海市杨浦区翔殷路128号1号楼B128

联系人:单老师

联系方式:021-51613988

邮箱:shanliyun@usstsp.com

 

二、项目概况

项目名称:科技成果转化基地改造项目

项目地点:民治路7号

招标范围:

1.空间规划与方案设计、施工图深化设计

2.地面、墙面装修

3.成果展示区、路演区、接待区、共享办公区、会议室、洽谈区布置

4.网络综合布线、照明系统补充、空调、办公家具、展示道具、标识导视、软装配套

5.智能化办公系统:门禁、监控、会议音视频、无线覆盖、投屏、预约管理系统

6.竣工验收、保洁移交及质保服务

预算金额:人民币55万元(含设计费、改造费、设施设备费等)

工期要求:合同签订后60日历天内完工

 

三、投标人资格

具备独立法人资格,持有有效的营业执照。

未被列入失信被执行人名单(信用中国查询)

近三年无重大违法记录

业绩要求:

近3年完成过至少2个同类项目(单项合同金额≥15万元)。

拟派设计负责人有国内奖项指省部级及以上协会/学会颁发的设计奖;国外奖项指国际权威机构颁发的、官网可查的设计奖。

本项目不接受联合体投标。

 

四、招标文件获取

时间:2026年4月16日至4月23日(9:00-17:00)

方式:邮箱发送电子版

 

五、投标截止及开标时间

截止时间:2026年4月23日17:00

开标时间:2026年4月24日10:00

地点:上海市杨浦区翔殷路128号1号楼B128会议室


第二章 投标人须知

《投标人须知前附表》

1776330428736021.jpg 

一、投标费用

一切与投标有关的费用,均由投标人自行承担。

 

二、投标文件组成

1.投标邀请函;

2.投标人须知;

3.商务标:

投标函、法定代表人身份证明

企业资质证书、业绩证明

工程量清单报价表(含分项报价)

4.技术标:

设计方案(含平面图、效果图、施工图)

项目实施方案(含进度计划、质量保障措施)

5.投标文件格式。

6.其他材料:无重大违法记录声明、自行勘测确认书

 

三、投标文件的编写及递交

1.要求

    投标人应仔细阅读“招标文件”的所有内容,按“招标文件”的要求提供“投标文件”,并保证所提供的全部资料的真实性,以确保其投标对“招标文件”做出实质性响应。否则,其投标可能被拒绝。

2.投标报价

(1)投标人应严格按照“投标文件格式”的《投标报价一览表》和《投标价格明细表》的格式认真填写。

(2)投标文件的大写金额和小写金额不一致的,以大写金额为准;总价金额与按单价汇总金额不一致的,以单价金额计算结果为准。

3.“投标文件”的签署及修改

1)投标人应准备一份正本和两份副本,并在每一份“投标文件”上要明确注明“正本”或“副本”字样。一旦正本和副本有差异,以正本为准。

2)投标文件应用不褪色的墨水书写或打印,由投标单位的法定代表人或其授权的代理人签署并加盖公章。

3)投标文件的任何一页均不得涂改、行间插字或删除。如出现上述情况,不论何种原因造成的,均须投标单位在改动处加盖更正章。

4)投标文件密封袋正面必须标明投标单位名称、投标项目名称字样。

5)投标文件应密封后投送,在封口骑缝加盖投标单位公章、法人代表印章。

6)投标文件递交后不得再撤回更改。

7)电报、电话、传真形式的投标概不接受。

 

四、评标办法

综合评分法(总分100分):

技术标(60分):

设计方案创新合理(20分)

改造方案可行(15分)

功能设备完善(15分)

环保与安全措施(10分)

商务标(40分):

报价合理(25分)

企业业绩案例(15分)

原则:

1.本次招标按照上海理工科技园有限公司组建评标小组,评标小组负责全部的评审工作。

2.所有投标文件由评标小组统一在开标现场进行拆封开标,未密封的投标文件视为无效投标。

3.本次评标是以招标文件为依据,按公正、科学、客观、平等竞争的要求,推荐技术先进、经验丰富、信誉良好、售后服务好以及综合实力强的中标人。

4.本次评标采用综合评分法。评标小组按照事先规定的评分标准,综合设计效果;使用功能;项目组综合情况等进行评审, 按照评分由高到低顺序对所有投标人进行排序,最后推荐中标候选人。

5.如果中标人不能按照招标文件要求及投标文件的承诺签订合同或中标人的投标文件与事实不符,招标人可以取消该中标人的中标资格并依序将中标资格授予另一中标候选人,或者依法重新招标。招标人对受影响的投标人不承担任何责任。

 

五、中标通知

1.评标结束后,由上海理工科技园有限公司签发《中标通知书》。

2.《中标通知书》将作为签订合同的重要依据。

 

六、质量保证及验收

1.投标方须保证交付的产品满足有关中华人民共和国最新颁布的标准及规范要求。

2.投标方应保证产品是全新、未使用过的产品,并完全符合产品生产技术要求及《采购明细表》中规定的款式、数量、规格、技术参数;负责产品的质保服务;应保证其提供的软装在正确安装、正常使用和保养条件下,在其使用寿命内具有良好的性能,产品实行“三包”。


七、合同条款

付款方式:

预付款:合同价款的80%(签订合同后7日内支付)

尾款:验收合格后支付20%

违约责任:

工期每延误1日,扣合同金额0.1%;

质量不达标需无偿返工,并赔偿损失。


第三章 技术标准与要求及相关附件

一、总体要求

以成果转化、科创展示、开放共享、高效智能为核心,打造集展示、路演、洽谈、办公、孵化于一体的大学科技园成果转化示范空间。设计标准符合科技感、工业风、现代化主题,突出“创新、科技”理念。


二、空间规划要求

1.成果展示区:形象墙、实物展柜、图文展板、互动屏、专利/技术/产品陈列。

2.路演发布区:可容纳50-80人,配置音响、话筒、投屏、灯光。

3.共享办公区:开放工位、独立卡座、共享会议室/洽谈室/茶水区。

4.大厅布置:形象展示、导视系统。

5.配套功能区:资料室、储物间、设备间、卫生间优化。


三、改造要求

1.地面:办公区地毯;公共区/展示区自流平;卫生区防滑地砖。

2.墙面:乳胶漆/木饰面/金属板/玻璃隔断;满足消防阻燃等级。

3.隔墙:轻质隔墙/钢化玻璃隔断;隔音、稳固、美观。

4.消防:满足园区与消防部门要求,完成报审与验收配合。


四、智能化与共享设备要求

1.网络:千兆布线、双路Wi-Fi全覆盖。

2.安防:门禁考勤、视频监控、入侵报警、数据存储≥30 天。

3.会议:高清投屏、音响扩声、中控管理。

4.共享:无线投屏、空间预约系统。

5.灯光:分区分控、节能感应、展示重点照明。


五、材料与环保要求

1.材料规范:环保材料(提供甲醛、VOCs检测报告)

2.防火等级:墙面≥B1级

3.严禁使用假冒伪劣、淘汰、高污染材料。


六、工期与质保

1.工期:60日历天。

2.整体质保:质保3年。

3.报修响应:2小时到场,24小时解决一般故障。


七、相关附件

空间原始平面图(CAD格式)

工程量清单模板

投标文件格式范本

技术参数详细要求

备注:

投标人需现场踏勘,并提供勘测证明,费用自理。

招标单位保留对本文件的最终解释权。 

 

上海理工科技园有限公司

2026年4月16日


文件编制说明:

本招标文件严格依据《中华人民共和国招标投标法》《政府采购货物和服务招标投标管理办法》编制。

投标人需逐项响应技术要求,未实质性响应的视为无效投标。

中标人须在公示结束后5日内签订合同,逾期视为放弃。


附件下载:

2026年民治路空间改造采购招标文件.docx


  • 上理工科技园
    集客空间

  • 上理工科技园
    微信公众号

  • 上理工科技园
    微博