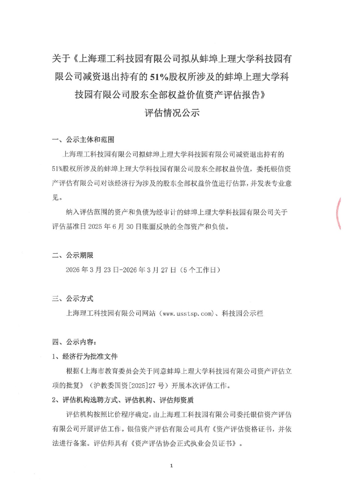
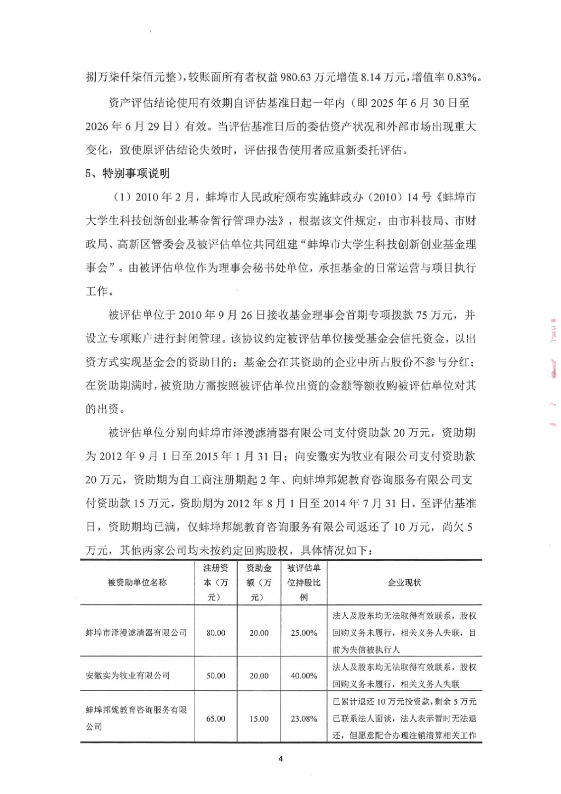
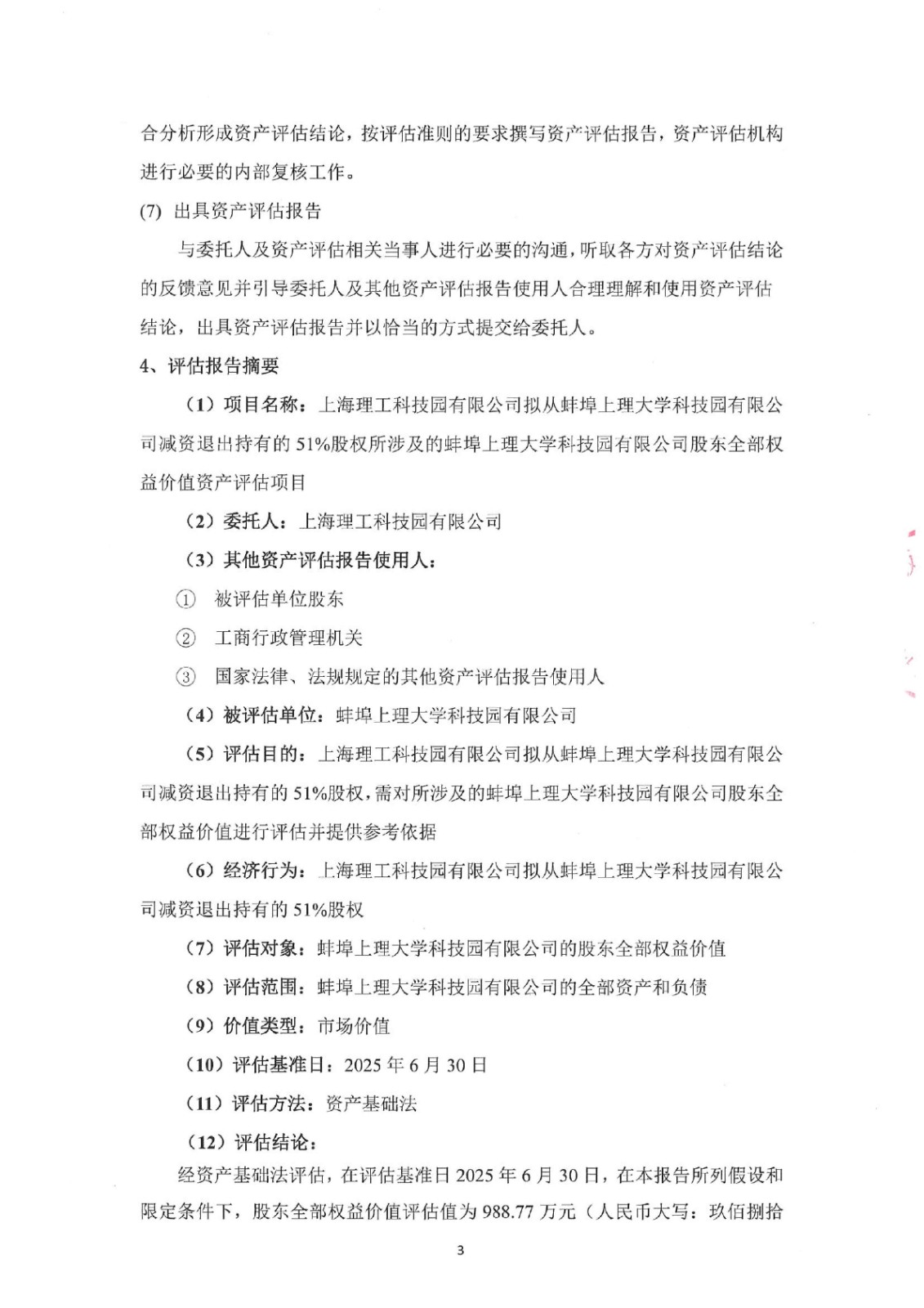
关于《上海理工科技园有限公司拟从蚌埠上理大学科技园有限公司减资退出持有的51%股权所涉及的蚌埠上理大学科技园有限公司股东全部权益价值资产评估报告》评估情况公示

2026.03.23

1774243425559019.jpg

1774243425996099.jpg

1774243425888143.jpg

1774243425420046.jpg

1774243425755474.jpg

1774243425201020.jpg

1774243425947918.jpg


  • 上理工科技园
    集客空间

  • 上理工科技园
    微信公众号

  • 上理工科技园
    微博